

APCUPS电源常见故障处理方法
发布时间:2025-11-01 09:55:12 299人看过
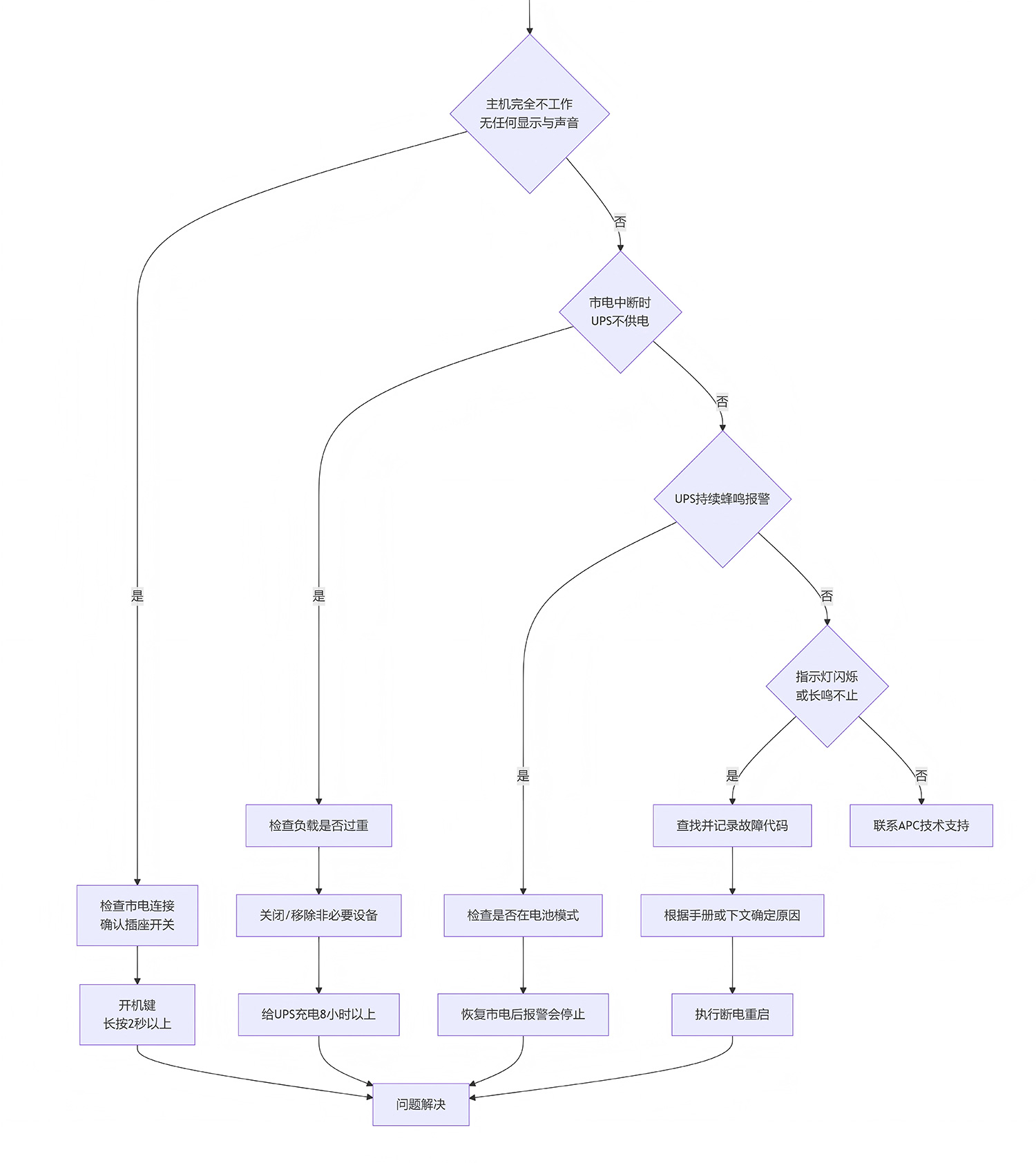
APC UPS电源的基础故障处理可以遵循一个清晰的排查思路。掌握这些方法,可以解决大部分常见的突发问题。
首要步骤:安全第一!
操作前:如果进行任何接线操作,请确保双手干燥,环境没有积水。
防触电:UPS内部有高压电,严禁用户自行打开机箱维修。
防烫伤:UPS的散热片和功率管在运行时可能很烫,不要触摸。

北京市昌平区青年创业大厦
免费服务热线:400-106-9689 电子邮箱:15910793998@139.com